政府信息公开

您的位置: 首页  >>  政务公开  >>  法定主动公开内容  >>  基础信息公开  >>  自治区文件  >>  正文
自治区文件

关于印发《新疆维吾尔自治区全面推行农村公路“路长制”实施方案》的通知

来源:新疆政府网 发布时间:2021年05月21日 11:51 浏览次数:

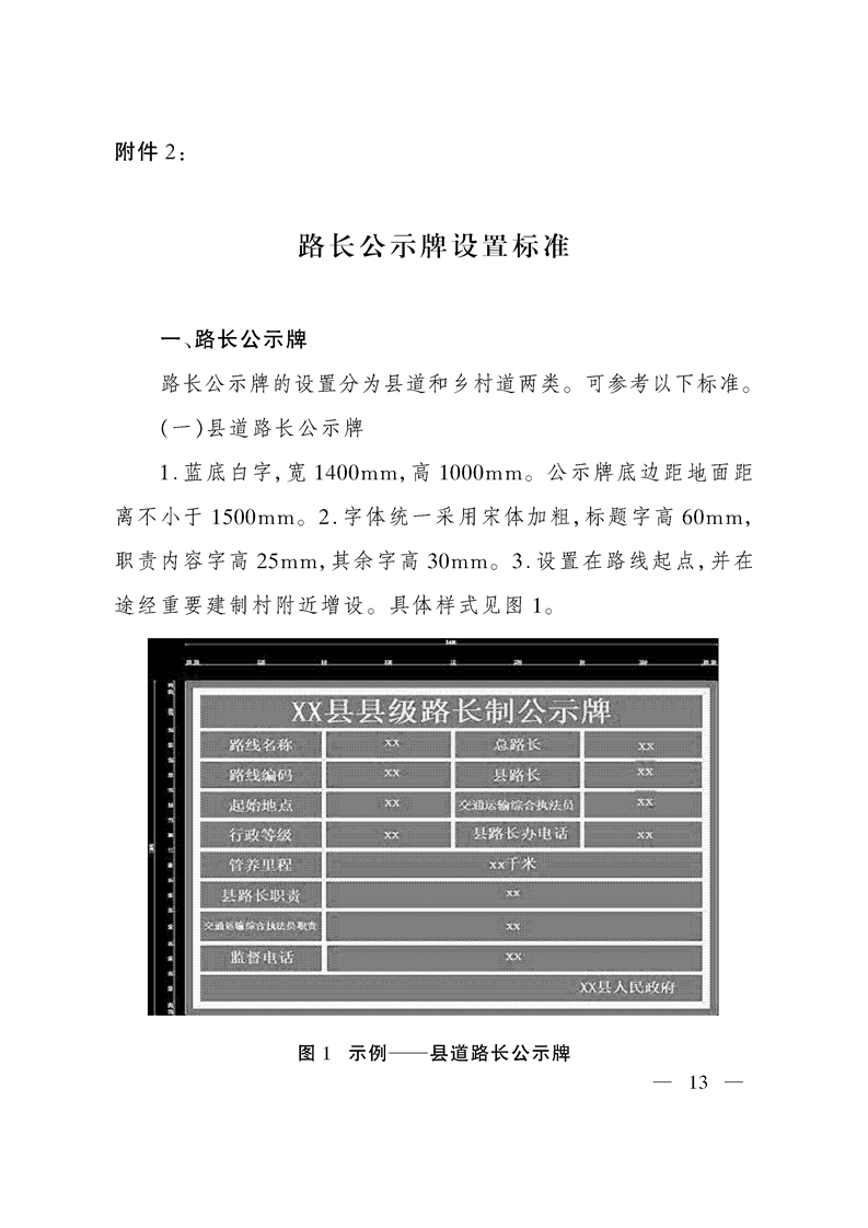
关于印发《新疆维吾尔自治区全面推行农村公路“路长制”实施方案》的通知

关于印发《新疆维吾尔自治区全面推行农村公路“路长制”实施方案》的通知

关于印发《新疆维吾尔自治区全面推行农村公路“路长制”实施方案》的通知

关于印发《新疆维吾尔自治区全面推行农村公路“路长制”实施方案》的通知

关于印发《新疆维吾尔自治区全面推行农村公路“路长制”实施方案》的通知

关于印发《新疆维吾尔自治区全面推行农村公路“路长制”实施方案》的通知

关于印发《新疆维吾尔自治区全面推行农村公路“路长制”实施方案》的通知

关于印发《新疆维吾尔自治区全面推行农村公路“路长制”实施方案》的通知

关于印发《新疆维吾尔自治区全面推行农村公路“路长制”实施方案》的通知

关于印发《新疆维吾尔自治区全面推行农村公路“路长制”实施方案》的通知

关于印发《新疆维吾尔自治区全面推行农村公路“路长制”实施方案》的通知

关于印发《新疆维吾尔自治区全面推行农村公路“路长制”实施方案》的通知

关于印发《新疆维吾尔自治区全面推行农村公路“路长制”实施方案》的通知

关于印发《新疆维吾尔自治区全面推行农村公路“路长制”实施方案》的通知

关于印发《新疆维吾尔自治区全面推行农村公路“路长制”实施方案》的通知

关于印发《新疆维吾尔自治区全面推行农村公路“路长制”实施方案》的通知