政府信息公开

您的位置: 首页  >>  政务公开  >>  法定主动公开内容  >>  基础信息公开  >>  自治区文件  >>  正文
自治区文件

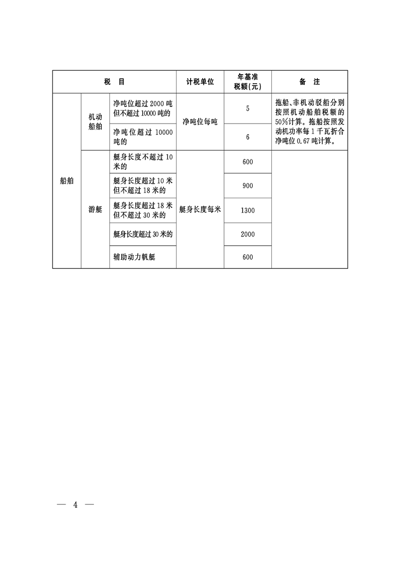
新疆维吾尔自治区人民政府关于印发《新疆维吾尔自治区车船税实施办法》的通知

来源:新疆政府网 发布时间:2025年11月17日 11:41 浏览次数: